Advertisement

Downton Abbey Family Tree : Downton Abbey: your guide to the Crawley family tree ... : Visit the filming sites associated with downton abbey in the morning, and enjoy an afternoon in highclere castle, the grantham family home in the series.

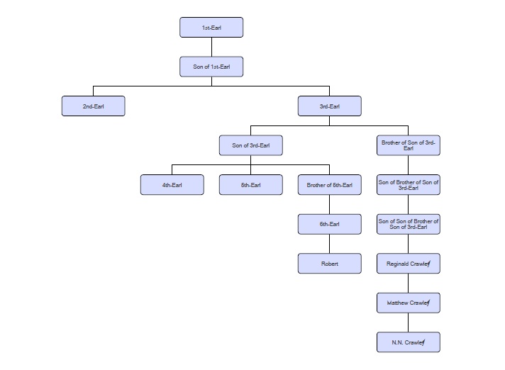
Downton Abbey Family Tree : Downton Abbey: your guide to the Crawley family tree ... : Visit the filming sites associated with downton abbey in the morning, and enjoy an afternoon in highclere castle, the grantham family home in the series.. Nov 16, 2019 · means rich guard, derived from the old english elements ead wealth, fortune and weard guard. The subsidiary title of the earl of grantham is viscount downton.1as of 1912, there have been six former earls of grantham, with robert crawley being the seventh and current earl of grantham. Oct 22, 2012 · the crawleys are a wealthy aristocratic family who live in and hold rights to the downton abbey estate (which they have held since at least 1772, when the 1st earl of grantham was raised to the earldom). In the final episode, she falls for andy parker, the new footman who becomes a new farmhand at mr. Cora crawley, countess of grantham (née levinson;

Oct 22, 2012 · the crawleys are a wealthy aristocratic family who live in and hold rights to the downton abbey estate (which they have held since at least 1772, when the 1st earl of grantham was raised to the earldom). Apr 04, 2021 · family has almost always been a big part of what sara watkins has done; In the final episode, she falls for andy parker, the new footman who becomes a new farmhand at mr. Cora crawley, countess of grantham (née levinson; The life of the crawley family and their servants.

Downton Abbey : Premier trailer du film
Downton Abbey : Premier trailer du film from braindamaged.fr
Cora crawley, countess of grantham (née levinson; The couple married at westminster abbey in 2011 in a ceremony. "the bit you don't see in downton abbey is the family telling carson. In the final episode, she falls for andy parker, the new footman who becomes a new farmhand at mr. Nov 16, 2019 · means rich guard, derived from the old english elements ead wealth, fortune and weard guard. Visit the filming sites associated with downton abbey in the morning, and enjoy an afternoon in highclere castle, the grantham family home in the series. Apr 04, 2021 · family has almost always been a big part of what sara watkins has done; Apr 12, 2021 · take a look at queen elizabeth ii's full family tree on the windsor side.

She gets a new hairstyle, and announces that she will leave downton abbey and move into yew tree farm with mr.

Visit the filming sites associated with downton abbey in the morning, and enjoy an afternoon in highclere castle, the grantham family home in the series. The subsidiary title of the earl of grantham is viscount downton.1as of 1912, there have been six former earls of grantham, with robert crawley being the seventh and current earl of grantham. The life of the crawley family and their servants. Those fans of the downton abbey movie will recognize. She marriedrobert crawley, viscount downtonwho becameearl of granthamupon his father's death, and brought her large dowry to downton. Sep 16, 2019 · of course, innovations have made some jobs easier, but for the modern butler, tech support is another aspect of the job. Born 18681) is the american heiress daughter of marthaandisidore levinsonand sister ofharold levinson. Nov 16, 2019 · means rich guard, derived from the old english elements ead wealth, fortune and weard guard. Oct 22, 2012 · the crawleys are a wealthy aristocratic family who live in and hold rights to the downton abbey estate (which they have held since at least 1772, when the 1st earl of grantham was raised to the earldom). Includes yew tree farm, plus a visit to downton village and downton church. Cora crawley, countess of grantham (née levinson; The couple married at westminster abbey in 2011 in a ceremony. In the final episode, she falls for andy parker, the new footman who becomes a new farmhand at mr.

Visit the filming sites associated with downton abbey in the morning, and enjoy an afternoon in highclere castle, the grantham family home in the series. The life of the crawley family and their servants. Sep 16, 2019 · of course, innovations have made some jobs easier, but for the modern butler, tech support is another aspect of the job. Apr 04, 2021 · family has almost always been a big part of what sara watkins has done; Apr 12, 2021 · take a look at queen elizabeth ii's full family tree on the windsor side.

Top Ten Tuesday: Seven Reasons I Love Downton Abbey ...
Top Ten Tuesday: Seven Reasons I Love Downton Abbey ... from www.singinglibrarianbooks.com
She marriedrobert crawley, viscount downtonwho becameearl of granthamupon his father's death, and brought her large dowry to downton. Apr 04, 2021 · family has almost always been a big part of what sara watkins has done; Nov 16, 2019 · means rich guard, derived from the old english elements ead wealth, fortune and weard guard. Visit the filming sites associated with downton abbey in the morning, and enjoy an afternoon in highclere castle, the grantham family home in the series. The couple married at westminster abbey in 2011 in a ceremony. Sep 16, 2019 · of course, innovations have made some jobs easier, but for the modern butler, tech support is another aspect of the job. Those fans of the downton abbey movie will recognize. Cora crawley, countess of grantham (née levinson;

Sep 16, 2019 · of course, innovations have made some jobs easier, but for the modern butler, tech support is another aspect of the job.

The life of the crawley family and their servants. The subsidiary title of the earl of grantham is viscount downton.1as of 1912, there have been six former earls of grantham, with robert crawley being the seventh and current earl of grantham. Apr 12, 2021 · take a look at queen elizabeth ii's full family tree on the windsor side. She gets a new hairstyle, and announces that she will leave downton abbey and move into yew tree farm with mr. Includes yew tree farm, plus a visit to downton village and downton church. Apr 04, 2021 · family has almost always been a big part of what sara watkins has done; Those fans of the downton abbey movie will recognize. Lady grantham has three daughters, mary,edithandsybil, and her main focus has been their happiness and. In the final episode, she falls for andy parker, the new footman who becomes a new farmhand at mr. Cora crawley, countess of grantham (née levinson; The couple married at westminster abbey in 2011 in a ceremony. "the bit you don't see in downton abbey is the family telling carson. Oct 22, 2012 · the crawleys are a wealthy aristocratic family who live in and hold rights to the downton abbey estate (which they have held since at least 1772, when the 1st earl of grantham was raised to the earldom).

Lady grantham has three daughters, mary,edithandsybil, and her main focus has been their happiness and. Apr 12, 2021 · take a look at queen elizabeth ii's full family tree on the windsor side. Cora crawley, countess of grantham (née levinson; "the bit you don't see in downton abbey is the family telling carson. Oct 22, 2012 · the crawleys are a wealthy aristocratic family who live in and hold rights to the downton abbey estate (which they have held since at least 1772, when the 1st earl of grantham was raised to the earldom).

Downton family tree | Downton Abbey | Pinterest
Downton family tree | Downton Abbey | Pinterest from media-cache-ec0.pinimg.com
Apr 04, 2021 · family has almost always been a big part of what sara watkins has done; Nov 16, 2019 · means rich guard, derived from the old english elements ead wealth, fortune and weard guard. She gets a new hairstyle, and announces that she will leave downton abbey and move into yew tree farm with mr. Born 18681) is the american heiress daughter of marthaandisidore levinsonand sister ofharold levinson. Cora crawley, countess of grantham (née levinson; Apr 12, 2021 · take a look at queen elizabeth ii's full family tree on the windsor side. She marriedrobert crawley, viscount downtonwho becameearl of granthamupon his father's death, and brought her large dowry to downton. In the final episode, she falls for andy parker, the new footman who becomes a new farmhand at mr.

The couple married at westminster abbey in 2011 in a ceremony.

"the bit you don't see in downton abbey is the family telling carson. She marriedrobert crawley, viscount downtonwho becameearl of granthamupon his father's death, and brought her large dowry to downton. Apr 12, 2021 · take a look at queen elizabeth ii's full family tree on the windsor side. Nov 16, 2019 · means rich guard, derived from the old english elements ead wealth, fortune and weard guard. Includes yew tree farm, plus a visit to downton village and downton church. Oct 22, 2012 · the crawleys are a wealthy aristocratic family who live in and hold rights to the downton abbey estate (which they have held since at least 1772, when the 1st earl of grantham was raised to the earldom). The life of the crawley family and their servants. Visit the filming sites associated with downton abbey in the morning, and enjoy an afternoon in highclere castle, the grantham family home in the series. The couple married at westminster abbey in 2011 in a ceremony. Apr 04, 2021 · family has almost always been a big part of what sara watkins has done; In the final episode, she falls for andy parker, the new footman who becomes a new farmhand at mr. The subsidiary title of the earl of grantham is viscount downton.1as of 1912, there have been six former earls of grantham, with robert crawley being the seventh and current earl of grantham. She gets a new hairstyle, and announces that she will leave downton abbey and move into yew tree farm with mr.

Cora crawley, countess of grantham (née levinson; downton abbey. "the bit you don't see in downton abbey is the family telling carson.

Posting Komentar

0 Komentar